长沙经开区新春招聘会安排

来源:星沙观察
2026-02-16

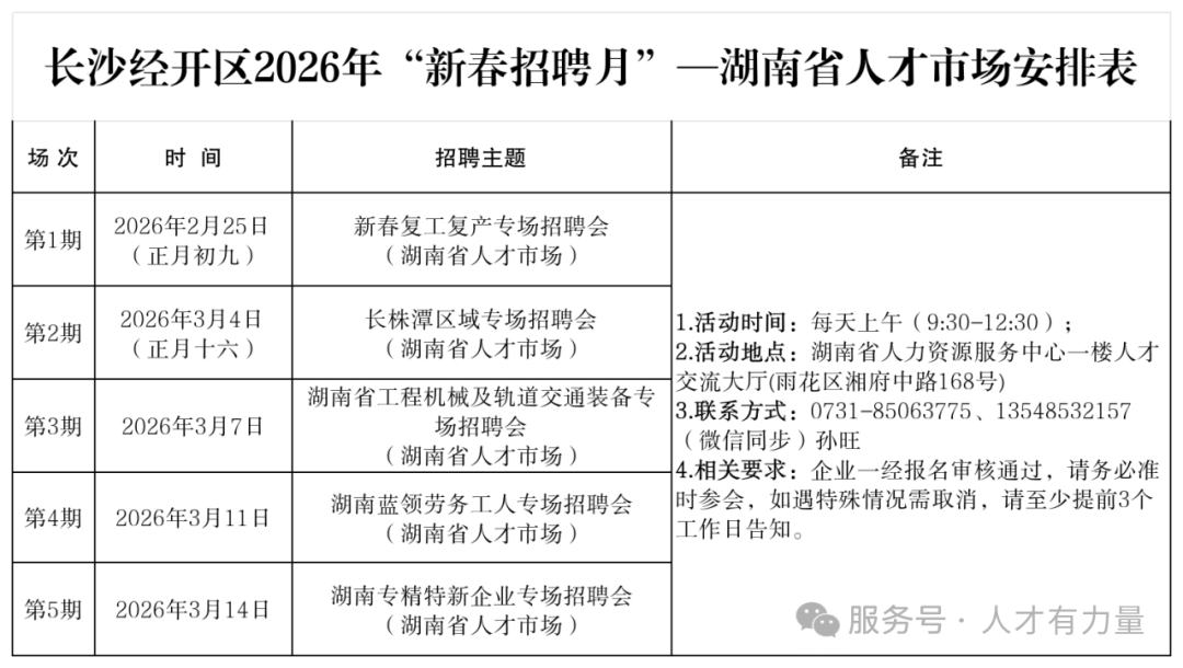
自2月24日(正月初八)至3月28日,30期“新春招聘月”活动精彩上线,招聘布局多点开花、精准匹配供需:12期“才聚星沙”区人才市场招聘涵盖“逢8”综合招聘、产业链招聘、产业园招聘、名企专场等特色场次;6期“春风送岗”招聘暖心奔赴基层;5期招聘落地湖南省人才市场;7期“千企百校”校园招聘走进高校,广揽青年英才。

长沙经开区人才市场2026年“新春招聘月”活动铺排表-(定稿)_区人才市场.png
 
长沙经开区人才市场2026年“新春招聘月”活动铺排表-(定稿)_春风送岗.png
 
长沙经开区人才市场2026年“新春招聘月”活动铺排表-(定稿)_省人才市场.png
 
长沙经开区人才市场2026年“新春招聘月”活动铺排表-(定稿)_校园招聘.png
图片
 
 
创新服务惊喜连连

长沙经开区人才市场联动广汽埃安、聘才猫、乐业人力等单位,解锁求职招聘新玩法,推出“招聘求职+汽车试驾”特色体验,同步提供AI模拟面试、简历问诊、直播带岗、自媒体招工等多元服务,从面试指导到安家服务,打造一站式温情求职体验,大幅提升招聘求职效率。

图片
 
 
持续引才久久为功

长沙经开区围绕2.14万个岗位需求,还将持续开展“才聚星沙”现场招聘、“千企百校”校园招聘、“来星沙见未来”省外精准引才、“聚智赋能”校企合作等“我为企业聚人才”系列活动不少于60期,全力保障企业人才需求

图片

    新年快乐

 

春潮涌动千帆竞,策马扬鞭正当时!长沙经开区的2.14万优质岗位已整装待发,30期招聘活动已蓄势启航,这片科产融合的创新热土,正以最开放的姿态、最贴心的服务、最广阔的舞台,邀八方英才“马”上就位,与园区并肩同行、携手共进,以才赋能、以智兴业,在星沙书写职业华章,共赴高质量发展新未来,马到功成!